Javier Romero, asistente de investigación Centro de Ciencia del Clima y la Resiliencia CR2; Ana María Ugarte, investigadora CR2; y Rodolfo Sapiains, investigador CR2
- Una reciente investigación desarrolló un estudio cualitativo con entrevistas para conocer la percepción de diferentes actores sociales respecto a las floraciones algales nocivas (FAN) en Quellón, comuna del sur de Chile.
- El estudio permitió contar con una mirada sobre los efectos en la salud de las personas, en la economía, en la sociedad de Quellón y las cadenas de impacto que genera este fenómeno.
- Una de las recomendaciones para mitigar los impactos de las FAN es desarrollar o fortalecer instancias de gobernanza que tengan un enfoque climático y territorial, integrando la visión de los diversos actores en la gestión del proceso, promoviendo el aprendizaje social y generando un trabajo conjunto para generar adecuadas respuestas.
Las floraciones algales nocivas (FAN) son eventos naturales en los cuales determinadas especies de fitoplancton (microalgas) que habitan en cuerpos de agua aumentan rápidamente, debido, entre otros factores, al incremento de la radiación solar, el descenso de las precipitaciones, la disminución de las descargas de los ríos, la acidificación de los océanos o cambios en los patrones de vientos (Bondur, Chvertkova y Zamshin 2023). Estas condiciones podrían agravarse por el cambio climático, sobre todo por la disminución de precipitaciones y aumento de la temperatura superficial del mar, lo que incrementa la frecuencia, extensión e intensidad de las FAN (Díaz y Figueroa 2023; Trainer et al., 2020; IPCC 2019). Estos eventos se reconocen por la coloración que toman las aguas por el pigmento de las microalgas; así, se pueden observar FAN de color verde, café, rojo, entre otros; es de este último del cual emana el concepto de “marea roja”, utilizado en gran parte del mundo.
No todas las FAN son tóxicas, pero sí todas son nocivas. Solo algunas especies de fitoplancton producen toxinas, las que al ser asimiladas por organismos filtradores (como los moluscos bivalvos) pueden provocar graves intoxicaciones e incluso la muerte a otros organismos que los consumen, como seres humanos u otras especies (Fujiyoshi et al., 2023). Sin embargo, tóxicas o no, las FAN se califican como nocivas por los impactos que generan en los sistemas socioecológicos; se han documentado, sobre todo, aquellos relacionados con las actividades económicas y con la salud de las comunidades humanas (Bondur, Chvertkova y Zamshin 2023). Por otra parte, entre los aspectos menos estudiados se encuentran los impactos de las FAN en la salud mental de las personas y comunidades afectadas. Algunos autores sostienen que es necesario profundizar, además, en los impactos socioecológicos, al contemplar los múltiples efectos de las FAN en el ecosistema marino y considerar las repercusiones sociales y culturales de ello en el territorio (Delgado et al. 2021; Herrera 2020; Araos et al. 2019; Cabello, Torres y Mellado 2018).
En este contexto, una reciente investigación publicada en la revista Letras Verdes. Revista Latinoamericana de Estudios Socioambientales desarrolló un estudio cualitativo en la comuna de Quellón, al sur del archipiélago de Chiloé, región de Los Lagos, para conocer la percepción del impacto de las FAN en actores clave del territorio.
Chiloé es un caso emblemático, considerando la alta exposición y vulnerabilidad de esta zona a eventos de marea roja, debido principalmente a la alta dependencia económica de sus habitantes con el mar, pues es un punto estratégico para la industria salmonera, la pesca artesanal, la mitilicultura y la extracción de algas (Ugarte et al., 2022). La economía de la región de Los Lagos tiene una fuerte dependencia de los recursos hidrobiológicos, que sustentan actividades como la pesca y la acuicultura. Según datos recientes, estas industrias representan más del 7 % del PIB regional proyectado para 2024 (ODEPA 2024), y generan una considerable cantidad de empleos, tanto directos como indirectos (Torres y Estay 2023).
Quellón es el puerto principal y la comuna más grande de la provincia de Chiloé (Figura 1), con una superficie de 3.244 km2, compuesta por territorios en la Isla Grande y en islas menores del mar interior y del océano Pacífico. Su población supera los 29.000 habitantes (BCN 2023), de los cuales un 7 % se encuentra bajo la línea de pobreza; esta cifra aumenta a un 19,7 % si se considera pobreza multidimensional. En ambos registros se encuentra sobre el promedio nacional (6,5 % y 16,9 %, respectivamente) (Ministerio de Desarrollo Social y Familia 2022).
Figura 1: Área de estudio. Quellón, Región de Los Lagos, Chile.
La pregunta que guio la investigación fue: “¿De qué manera los habitantes de Quellón perciben y significan los impactos de las FAN en su vida cotidiana y qué respuestas desarrollan ante estos?”. Para responder a esta pregunta, se planteó como objetivo explorar y analizar las percepciones de quienes viven o trabajan en la zona respecto a los impactos de las floraciones algales en su vida, y las respuestas que desarrollan para enfrentarlas.
Se aplicaron entrevistas de manera gradual, de acuerdo con los principios de la técnica bola de nieve (Gierczyk et al. 2023). Primero se efectuó un mapeo de actores para identificar a personas clave en cada sector. Luego se las contactó y comenzó el proceso de entrevista; a cada uno de ellos se les solicitó recomendar a otras personas de su sector. Se contactó a las personas recomendadas y de esta forma se fue conformando la muestra final del estudio con un total de 36 participantes (Tabla 1).
Tabla 1. Muestra de 36 actores claves divididos por sector (sociedad civil, científico, estatal y privado).
Resultados
Los participantes del estudio reconocieron impactos tanto en la salud física (riesgo de intoxicaciones) como en la salud mental. Respecto de los primeros, se observa una alta conciencia de la gravedad de las intoxicaciones que puede generar el consumo de mariscos contaminados por FAN. En cuanto a la salud mental, la mayoría de los sectores plantean que el limitado conocimiento de la población sobre las distintas especies de microalgas y las zonas más expuestas produce un miedo colectivo cuando ocurre un evento de este tipo, lo que lleva a las personas a no consumir productos del mar por temor a intoxicarse.
Los impactos económicos de las FAN son uno de los tipos más comentados por los participantes del estudio. En particular, las alteraciones en las actividades productivas de las comunidades costeras, como pérdida de empleos, paralización de la producción, disminución en la venta de productos del mar, entre otros aspectos.
La paralización de las actividades es lo más grave, modifica completamente las condiciones económicas del territorio, en algunos casos incluso afecta a la economía regional. Si bien la prohibición de extraer recursos de las zonas donde existe FAN es una de las medidas estatales más efectivas para controlar las intoxicaciones, es la que genera mayor controversia entre quienes dependen del mar.
El flujo de dinero circulante durante eventos FAN disminuye, lo que ralentiza el comercio y en algunos casos lo paraliza casi totalmente y lo limita a la compra de servicios y productos básicos. Para subsanar esta situación, los gobiernos de turno han entregado canastas básicas y bonos a las personas más afectadas y, si bien desde el sector privado se considera que esto ayuda a generar circulación de dinero, los demás actores, incluso el estatal, reconocen que no soluciona el problema económico de fondo.
Los principales rubros afectados por las FAN en Quellón son la industria acuícola, la mitilicultura, la pesca artesanal, la recolección de orilla, el turismo y la industria gastronómica. La industria acuícola (salmonicultura) se ve bastante afectada, pues las microalgas pueden generar una disminución del oxígeno en los salmones y pueden perderse toneladas de producción, lo que genera perjuicios económicos de gran magnitud y, con ello, impactos en la población que trabaja o vive asociada a dichas industrias.
Finalmente, en cuanto al turismo, los impactos principales de un evento FAN se observan en torno a la gastronomía. En este caso, disminuyen las ventas de productos del mar en general y se registra bajo consumo en locales específicos (restaurantes de pescados y mariscos). Esto impacta directamente en el trabajo y sustento de las personas que viven de estas actividades.
Respecto a estos impactos sociales, los participantes del estudio perciben que cuando los eventos son catastróficos llevan a gran parte de la población a movilizarse y manifestarse para conseguir apoyo estatal ante la pérdida o disminución de sus ingresos.
En Chiloé ha habido movilizaciones importantes asociadas a FAN, que han implicado cortes de rutas y la consecuente paralización de diversas actividades en la comuna; los eventos de 2016 fueron los más relevantes en cuanto a convocatoria y a sus consecuencias. Las acciones de protesta generadas en esta instancia fueron de tal magnitud que Chiloé se paralizó por completo por casi un mes, pues las demandas de las organizaciones sociales hacia las autoridades no fueron resueltas ni con celeridad ni con pertinencia.
En cuanto a los cambios en los modos de vida, los más importantes para los participantes del estudio se relacionan con el impedimento del consumo cotidiano de productos del mar, pues una FAN interrumpe el acceso a alimentos y la relación de las comunidades con el espacio marítimo. Esta prohibición puede repercutir en la tradición en torno a ese consumo y modificar de manera directa las costumbres de las comunidades costeras; por ejemplo, no se pueden realizar curantos.
Cadena de impactos
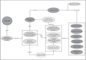
El estudio propone una cadena de impactos (Figura 2) que comienza con la aparición de un evento FAN que afecta los sistemas socioecológicos costeros, genera riesgo de intoxicaciones por consumo de mariscos contaminados e impacta, en general, a todo el ecosistema. Lo anterior, junto a la prohibición de extraer productos del mar decretada por las autoridades y el temor en la población a consumir cualquier producto del mar (no solo mariscos), ocasiona severos impactos en las actividades económicas que dependen de los recursos marinos. Esto puede desembocar en problemas de empleo, disminución de ingresos o pérdida temporal de medios de subsistencia, además de alterar los modos de vida de las comunidades humanas afectadas. Todo lo anterior puede dar lugar a un conflicto social que tensiona la capacidad de las autoridades para responder a la crisis y de las comunidades para subsistir; incluso se pueden producir migraciones temporales durante un evento (e.g., para ir a pescar a lugares más lejanos) o más prolongadas cuando las FAN se hacen más recurrentes en un mismo territorio.
Figura 2. Cadena de impactos ante la presencia de floraciones algales nocivas.
Recomendaciones
Con todo lo anterior, recomendamos:
- Indagar en cómo repercuten las FAN de manera integrada y comprender las diferentes aristas que se ven afectadas. Además, visualizar las interrelaciones de los impactos y en qué niveles ocurren, lo cual ayuda a aclarar los objetivos y alcances de la vulnerabilidad (Fritzsche et al., 2016). Por ello, se releva la importancia de generar espacios que permitan trabajar e integrar un enfoque multidimensional para gestionar los eventos FAN.
- Fortalecer la capacidad de respuesta de los servicios de salud frente a intoxicaciones en zonas aisladas. Si bien las personas pueden percibir que el riesgo de intoxicarse es bajo y saben cómo evitarlo, el problema que perciben es que el sistema de salud tiene una baja capacidad para atender a una persona intoxicada en zonas aisladas.
- Fortalecer las campañas preventivas que destaquen en mayor medida qué se puede consumir y qué no durante un episodio de este tipo. Esto, porque ante una FAN, las personas extienden la percepción de riesgo a todo tipo de productos del mar, lo cual es relevante, pues incrementa las consecuencias económicas tanto para las familias que buscan otro tipo de alimentos como para los sectores productivos no vulnerables a la marea roja.
- Establecer planes económicos estructurales que contribuyan a diversificar las actividades productivas y los servicios hacia áreas menos dependientes del mar y menos expuestas o vulnerables a eventos de marea roja. Contratar seguros privados, mixtos o disponer de fondos del Estado destinados a esta tarea pueden contribuir significativamente a aminorar el impacto socioeconómico.
- Contar con una institucionalidad y procedimientos integrados para disminuir los efectos perjudiciales que pueden generar las FAN. Esto refiere a desarrollar o fortalecer instancias de gobernanza, como la Mesa de Marea Roja de Quellón (que funciona desde el 2002, como forma de enfrentar este fenómeno incluyendo a todos los actores), con un enfoque territorial, considerando las proyecciones de cambio climático, integrando la visión de los diversos actores en la gestión del proceso, y generando un trabajo conjunto en la respuesta y aprendizaje de las FAN.
- Trabajar y reconocer las particularidades sociales, ambientales y económicas de las diferentes comunidades afectadas ante una FAN, desde sus perspectivas, es reforzado por distintos autores (Ugarte et al., 2022; Delgado et al., 2021; Mascareño et al., 2020), pues de esta forma las acciones y respuestas implementadas pueden ser acordes a cada territorio y mostrar la importancia de incorporar en las discusiones a las personas afectadas.
Referencias
Araos, Francisco, Juan Manuel Saldivar, Alejandra Lazo y Francisco Ther-Rios. 2019. “Diálogos antropológicos para descifrar la crisis socioambiental en Chiloé”. Cultura-Hombre-Sociedad 29 (1):407–437.
BCN. 2023. “Reporte Comunal Quellon 2023”. Biblioteca del Congreso Nacional de Chile https://www.bcn.cl/siit/reportescomunales/comunas_v.html?anno=2023&idcom=10208
Billi, Marco, Aldo Mascareno, Pablo Henriquez, Ignacia Rodriguez, Felipe Padilla y Gonzalo Ruz. 2022. “Learning from crises? The long and winding road of the salmon industry in Chiloe Island, Chile”. Marine Policy 140, 105069. https://doi.org/10.1016/j.marpol.2022.105069
Bondur, Valery, Olga Chvertkova y Viktor Zamshin. 2023. “Studying Conditions of Intense Harmful Algal Blooms Based on Long-Term Satellite Data”. Remote Sensing 15(22), 5308. https://doi.org/10.3390/rs15225308
Cabello, Patricio, Rodrigo Torres y Claudia Mellado. 2018. “Conflicto socioambiental y contienda politica: Encuadres de la crisis ambiental de la Marea Roja en Chiloe (Chile)”. America Latina Hoy 79: 59 – 79. https://doi.org/10.14201/alh2018795979
Delgado, Luisa, Claudia Zuniga, Rodrigo Asun, Ricardo Castro-Diaz, Claudia Natenzon, Lorena Paredes, et al. 2021. “Toward social-ecological coastal zone governance of Chiloe Island (Chile) based on the DPSIR framework”. Science of The Total Environment 758:143999. https://doi.org/10.1016/J.SCITOTENV.2020.143999
Diaz, Patricio, y Rosa Figueroa. 2023. “Toxic Algal Bloom Recurrence in the Era of Global Change: Lessons from the Chilean Patagonian Fjords”. Microorganisms 11:1874. https://doi.org/10.3390/microorganisms11081874
Fujiyoshi, So, Kyoko Yarimizu, Gonzalo Fuenzalida, Marco Campos, Joaquin-Ignacio Rilling, Jacquelinne J. Acuna, Pedro Calabrano Miranda, Emma-Karin Cascales, Ishara Perera, Oscar Espinoza-Gonzalez, Leonardo Guzman, Milko A. Jorquera y Fumito Maruyama. 2023. “Monitoring bacterial composition and assemblage in the Gulf of Corcovado, southern Chile: Bacteria associated with harmful algae”. Current Research in Microbial Sciences 4: 100194. https://doi.org/10.1016/j.crmicr.2023.100194.
Fritzsche, Kerstin, Stefan Schneiderbauer, Philip Bubeck, Stefan Kienberger, Mareike Buth, Marc Zebisch y Walter Kahlenborn. 2016. El Libro de la Vulnerabilidad Concepto y lineamientos para la evaluacion estandarizada de la vulnerabilidad. Alemania: Deutsche Gesellschaft fur Internationale Zusammenarbeit (GIZ) GmbH.
Gierczyk, Marcin, Agnieszka Gromkowska-Melosik, Sam Scott y Charlie Parker. 2023. “The Snowball Sampling Strategy in the Field of Social Sciences. Contexts and Considerations. Contexts and Considerations”. Przegląd Badań Edukacyjnych 43: 87-104. http://dx.doi.org/10.12775/PBE.2023.029
Herrera Mansilla, Marco. 2020. “Controversias socioambientales al sur de Chile: el caso de la crisis de la marea roja en la Isla Grande de Chiloe”. Region y Sociedad 32:e1343. https://doi.org/10.22198/rys2020/32/1343
IPCC. 2019. “Summary for Policymakers”. En IPCC Special Report on the Ocean and Cryosphere in a Changing Climate, editado por H.O, Portner, D.C. Roberts, V. Masson-Delmotte, P. Zhai, M. Tignor, E. Poloczanska, K. Mintenbeck, A. Alegria, M. Nicolai, A. Okem, J. Petzold, B. Rama y N.M. Weyer, 3-35. Cambridge University Press. https://doi.org/10.1017/9781009157964.001
Mascareno, Aldo, Pablo Henriquez, Marco Billi y Gonzalo Ruz. 2020. “A twitter-lived red tide crisis on Chiloe island, Chile: What can be obtained for social-ecological research through social media analysis?”. Sustainability (Switzerland) 12 (20): 1-38. https://doi.org/10.3390/su12208506
Ministerio de Desarrollo Social y Familia (2022). “Presentacion de resultados Encuesta de caracterizacion socioeconomica [CASEN]”. Gobierno de Chile. www.desarrollosocialyfamilia.gob.cl
ODEPA. 2024. “Estadisticas Silvoagropecuarias”. Oficina de Estudios y Politicas Agrarias: Santiago, Chile. https://bibliotecadigital.odepa.gob.cl/bitstream/handle/20.500.12650/73247/Estadisticas_Silvoagropecuarias2024.pdf
Romero-Hernández, J. R., Ugarte-Caviedes, A. M., & Sapiains-Arrue, R. J. P. (2025). Percepción de impactos asociados a las floraciones algales nocivas en Quellón, Chiloé: una mirada multidimensional. Letras Verdes. Revista Latinoamericana de Estudios Socioambientales, (38), 93-112. https://revistas.flacsoandes.edu.ec/letrasverdes/article/view/6319/5258
Torres, Camilo, y Manuel Estay. 2023. “Estimacion del empleo indirecto generado por la pesca, acuicultura y manufactura de recursos del mar en Chile”. Rev. Análisis Economico, 38, 127–150. http://dx.doi.org/10.4067/S0718-88702023000200127
Trainer, Vera, Stephanie Moore, Gustaaf Hallegraeff, Raphael Kudela, Alejandro Clement, Jorge Mardones y William Cochlan. 2020. “Pelagic harmful algal blooms and climate change: Lessons from nature’s experiments with extremes”. Harmful Algae 91: 101591. https://doi.org/10.1016/J.HAL.2019.03.009
Ugarte, Ana Maria, Javier Romero, Laura Farias, Rodolfo Sapiains, Pilar Aparicio-Rizzo, Laura Ramajo, et al. 2022. Marea roja y cambio global: Elementos para la construcción de una gobernanza integrada de las Floraciones de Algas Nocivas (FAN). Centro de Ciencia del Clima y la Resiliencia (CR)2. https://www.cr2.cl/fan/


